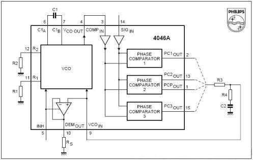
4046中心频率在线计算器

4046



 

R1 [kΩ]       3kΩ < R1 < 300kΩ
R2 [kΩ]       3kΩ < R2 < 300kΩ
C1 [pF]       40pF < C
频率.最小 [kHz]     VTUN = 1.1V
频率.典型 [kHz]     VTUN = 2.5V
频率.最大 [kHz]     VTUN = 3.9V
压控振荡器增益 KVCO     kHz/V
 

.